按照上级有关文件要求,2024年全国硕士研究生招生考试伟德客户端下载安装手机版报考点(3239)全部采用“网上确认”报名信息方式,考生无需现场确认。为确保考生顺利进行网上确认,现将有关事项公告如下。
一、确认对象
1.报考招生单位范围:徐州地区报考伟德客户端下载安装手机版、复旦大学、同济大学、上海交通大学、华东师范大学、上海师范大学、南京大学、南京医科大学、南京中医药大学、中国药科大学的考生(不含选考管理类综合能力的考生)。
2.考生范围:正确选择“3239”报考点且于2023年10月25日前完成网上报名和缴费的以下考生:
(1)就读院校在徐州地区的应届考生(须提供徐州地区高校的学生证);
(2)户口在徐州地区往届考生(须提供徐州地区户口本);
(3)工作单位在徐州地区的往届考生(须提供近三个月,即2023年8月-10月的徐州地区社保缴费证明,需到相应社会保障管理部门开具)。
二、确认方式
伟德客户端下载安装手机版报考点(3239)使用“网上确认”形式进行网报信息确认,确认网址:https://yz.chsi.com.cn/wsqr/stu,支持手机端和PC端登录。
考生必须在网上报名时完成报名费支付,未交费考生的报名信息为无效信息,不能进行网上确认。网上确认期间本考点一律不接受考生补交费。
网上确认系统开通后,考生可凭本人在中国研究生招生信息网的用户名和密码登录系统。
三、网上确认时间
初次上传材料时间:2023年11月1日--11月4日17:30。
上传材料后审核不通过的考生,补充材料截止时间为2023年11月5日中午12:00。提交补充材料的考生须有11月4日17:30前初次提交材料的轨迹。
考生须于上述规定时间通过网上确认平台,完成本人的“核对网报信息、上传本人图像照片、手持身份证照片、签字后的《诚信考试承诺书》及其它相关材料照片”等资料提交步骤,逾期不再补办。
考生必须完成上述步骤且经报考点审核通过,否则网上报名信息无效。
建议考生不要在确认的最后一天提交审核材料,以免因审核不通过没有充足的时间准备补充材料。
四、网上确认所需材料
★所有考生均须上传的材料:
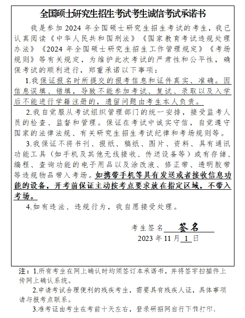
(一)必须提交考生本人签字的《诚信考试承诺书》(见附件1)。
(二)准考证照片
照片要求如下:
1.本人近三个月内正面、免冠、无妆、彩色头像电子证件照(蓝色或白色背景,建议白色背景);
2.仅支持jpg或jpeg格式,建议大小不超过10M,宽高比例3:4;
3.正脸头像,人像水平居中,人脸的水平转动角,倾斜角,俯仰角应在±10度之内。眼睛所在位置距离照片上边沿为图像高度的30%-50%之间。头像左右对称。姿态端正,双眼自然睁开并平视,耳朵对称,嘴巴自然闭合,左右肩膀平衡,头部和肩部要端正且不能过大或过小,需占整张照片的比例为不小于2/3;
4.脸部无遮挡,头发不得遮挡脸部、眼睛、眉毛、耳朵或造成阴影,要露出五官;
5.照明光线均匀,脸部、鼻部不能发光,无高光、光斑,无阴影、红眼等;
6.人像对焦准确、层次清晰,不模糊;
7.请不要化妆,不得佩戴眼镜、隐形眼镜、美瞳拍照;
8.图像应真实表达考生本人近期相貌,照片内容要求真实有效,不得做任何修改(如不得使用PS等照片编辑软件处理,不得对人像特征(如伤疤、痣、发型等)进行技术处理,不得用照片翻拍);
9.该照片将用于初试准考证、录取通知书、校园卡等,请务必谨慎上传符合上述全部要求的照片,否则会影响审核。
(三)本人手持身份证的照片
照片要求如下:
1.拍摄时,手持本人身份证,头部和肩部要端正,将持证的手臂和上半身整个拍进照片,确保身份证上的所有信息完整并清晰可见(没有被遮挡或者被手指捏住)。
2.其他要求同“准考证”照片的要求一致。
3.请务必谨慎上传符合上述全部要求的照片,否则会影响审核。
★不同类型考生还须按以下要求上传相关材料:
(四)往届生:
1.学历学位证书(学位证书如没有请忽略)。提供符合招生单位要求的学历学位证书照片,国外学历请提供教育部留学服务中心出具的国外学历学位认证书。
2.户籍社保材料(成人应届毕业生也须提供)
类别 |
户籍社保材料 |
户籍在徐州的往届生 |
徐州地区户籍证明(家庭户请提供户口本首页及本人信息所在页,集体户请提供集体户本人所在页) |
非徐州籍但在徐州工作的往届生 |
徐州地区社保缴存记录。须提供近三个月,即2023年8月-10月的徐州地区社保缴费证明,须到相应社会保障管理部门开具。建议查询途径:江苏智慧人社APP-个人权益-江苏省社会保险权益记录单,按时间节点要求开具参保证明。 |
(五)网上报名学历学籍审核未通过考生:须按类型提供以下学历学籍补充材料
类别 |
学历学籍补充材料 |
应届本科生(包括普通高校、成人高校、普通高校举办的成人高等学历教育应届本科毕业生) |
《教育部学籍在线验证报告》 |
未取得毕业证的自学考试和网络教育本科生(须录取当年入学前取得国家承认的本科毕业证书) |
颁发毕业证书的教育机构或高校出具的相关证明(如盖章的成绩单、届时能够毕业的证明原件照片) |
往届生 |
《教育部学历证书电子注册备案表》(或《中国高等教育学历认证报告》) |
因姓名变更或证件号码变更导致学籍学历校验未通过者 |
公安机关出具的变更证明和《教育部学籍在线验证报告》(或《教育部学历证书电子注册备案表》,或《中国高等教育学历认证报告》) |
获国外境外学历学位者 |
教育部留学服务中心出具的《国(境)外学历学位认证书》 |
注意:往届生如正在进行学历认证,暂未能取得书面认证报告的,须上传学历认证正在办理的证明。
(六)其他材料
1.现役军人报考研究生的按有关规定执行,现役军人报考军队研究生招生单位,考生应出具军人身份证件。
2.在读研究生(即学历学籍审核结果为:有研究生学籍)须提供由研究生就读单位培养部门出具的同意报考证明。证明没有统一模板,但请务必注明“同意报考”字样,同时需要校级单位(研究生院)盖章。
3.有效证件照片作为系统补充材料,最后上传,且仅在以下情况时须上传。
(1)证件类型非居民身份证的须提交有效证件照片。
(2)证件类型为居民身份证但身份核验未通过的须上传身份证照片(人像面和国徽面)。
五、上传材料图片样例

考生本人签字的诚信考试承诺书示例(全部考生提交)

证件照示例(全部考生提交)

手持身份证照片示例(全部考生提交)

学生证中个人信息页(有照片、学制、专业、入学年月等信息)和注册页照片

户口本照片示例

徐州市社保参保缴费证明照片示例
(江苏智慧人社APP-个人权益单-江苏省社会保险权益记录单)

教育部学历证书电子注册备案表照片示例

中国高等教育学历认证报告示例

教育部学籍在线验证报告照片示例

教育部留学服务中心出具的认证报告照片示例
(在境外获得学历证书的考生提供)

有效证件照片示例
(身份证核验未通过的、非身份证的考生须上传证件照片)
六、结果反馈
网上确认审核工作有一定的滞后性,审核结果一般48小时内通过确认系统反馈(提交材料考生人数过多及特殊情况除外),系统优先发送微信通知,未关注或绑定的考生发送短信通知。考生须关注学信网公众号并绑定微信账号,方可接收微信消息提醒,关注及绑定方式见网上确认系统首页。微信或短信通知不保证100%到达,因此请考生及时登录确认系统查询审核结果。
审核未通过的考生必须按照提示原因在规定时间内重新提交复审材料,逾期视为放弃报名。
七、咨询服务
本考点咨询电话为0516-83262508,为考生提供网上确认相关流程的电话咨询服务。咨询时间:11月1日-4日,上午9:00-11:30,下午14:30-17:00。
八、其他事项
1.网上确认审核结果不实时同步至中国研招网网报信息中,审核结果以网上确认系统中提示为准。
2.报考我校,但报考点选择不是伟德客户端下载安装手机版(3239)的考生,请按照对应报考点要求在规定时间内完成网上确认工作。
3.经考生本人确认的报名信息任何时候不作修改,因考生本人未认真阅读相关报考条件及相关政策要求,以及网报信息误填、错填,导致不能网上确认、考试、复试、录取以及入学后不能进行学籍注册的,遗留问题由考生本人负责。对弄虚作假者,将按照《国家教育考试违规处理办法》《普通高等学校招生违规行为处理暂行办法》严肃处理。
4.考生在考前十天左右,凭网报用户名和密码登录“研招网”自行下载打印准考证。考生凭下载打印的《准考证》及有效居民身份证参加考试,《准考证》正、反两面在使用期间均不得涂改或书写。硕士研究生初试和复试时均需使用准考证,请妥善保管好自己的准考证。
5.残疾考生申请合理便利的相关流程
残疾考生在本考点参加全国硕士研究生招生考试,申请合理便利的,须填写《残疾人报考2024年全国硕士研究生招生考试合理便利申请表》(见附件2),并提供本人第二代及以上《中华人民共和国残疾人证》、身份证和户口簿等证明材料的原件,在报名信息确认期间由本考点对材料及残疾考生本人进行初审。省教育考试院根据评估意见,形成《残疾考生申请合理便利结果告知书》并送达考生,由残疾考生或法定监护人确认、签收。对经批准可享受相应合理便利参加考试的考生,本考点将按要求提供配套设施或服务。
伟德客户端下载安装手机版研究生院
2023年10月26日